ESTRUTURA
ESTRUTURA ACADÊMICO ADMINISTRATIVA
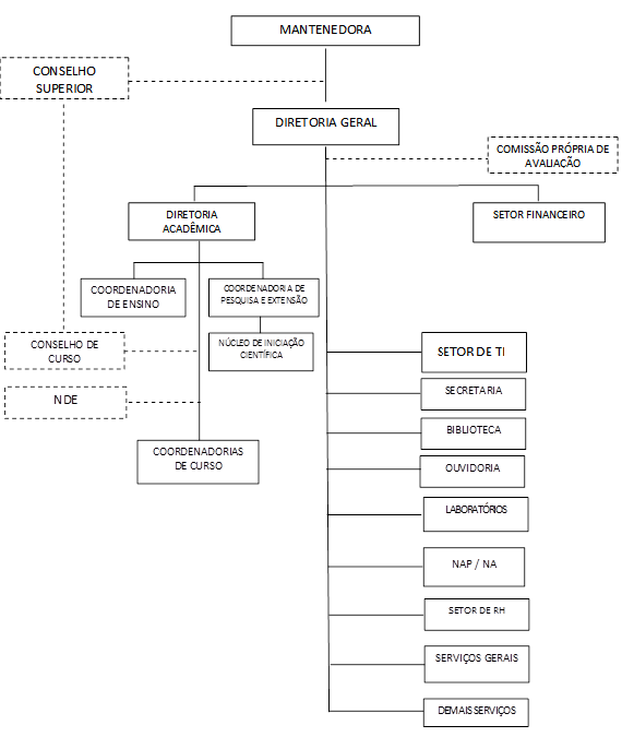
A estrutura acadêmico-administrativa da Faculdade UniBRAS Maranhão (FACBRAS) é composta por órgãos colegiados, executivos e suplementares.
São órgãos da administração superior:
- Conselho Superior – CONSUP;
- Diretoria Geral;
III. Diretor Acadêmico.
São órgãos de administração acadêmica:
- Conselho de Curso;
- Coordenação de Cursos.
A Instituição dispõe de órgãos suplementares destinados a apoiarem as atividades de ensino, pesquisa e extensão, cabendo ao CONSUP disciplinar a sua criação e funcionamento.
São órgãos suplementares e de apoio administrativo: a Secretaria; a Biblioteca; o Setor Financeiro (Tesouraria e a Contabilidade); a Ouvidoria; os Laboratórios; o Núcleo de Apoio Psicopedagógico – NAP com o Núcleo de Acessibilidade – NA; o Setor de TI; o Setor de RH; e, os Demais Serviços.
A Comissão Própria de Avaliação – CPA é um órgão de assessoramento, responsável pela condução do processo de avaliação institucional, conforme a legislação vigente.
Integra a Diretoria Geral, a Direção Acadêmica, a(s) Coordenação(ões) Acadêmica(s) e demais órgãos suplementares, envolvidos direta e indiretamente com a gestão acadêmica e administrativa da instituição.

Links Úteis
Endereço
CEP: 65.300-970
Mais que educação, transformação social.